By Allen Phibbs, Director, NADA Academy and Keith Ely, Managing Partner, KEA Advisors
Studies have shown that most successful companies are successful because they execute their strategy. Research indicates that only 10% of companies execute their strategy. The research further indicates that of the companies who have not successfully executed their strategy, 95% of the organizations’ employees do not understand the strategy; 75% of managers’ pay plans are not tied to the strategy; and 60% of the employee activities are not aligned with the strategy.
The main reason organizations do not successfully execute their strategy is that their focus is on short- term financial results, rather than on long-term operations performance. While financial results are important, they merely tell what has already happened, but nothing about potential dealership success. In contrast, operational performance is the driver of future financial performance; it can foretell the dealership’s future financial success. Operations is about doing things right. Strategy is about doing the right things.
Five Steps of Successful Strategy Development
Step 1
The process begins with a dealership/dealership group profile or S.W.O.T analysis (Strengths, Weaknesses, Opportunities, and Threats). Strengths are considered to be internally influenced areas or services that the dealer considers unique or performs exceptionally well and are valued by customers. Weaknesses are also internally influenced, but are areas where the dealer can or should improve and that customers will value. Opportunities are externally influenced factors the dealer has the capability of and can benefit from providing services that your customers will value. Threats are also externally influenced factors, but which the dealer cannot control, for example, the economy, competitors etc.
Step 2
The dealer profile is the foundation for further addressing two sets of questions that should be answered:
1) Looking outside at potential threats and opportunities ask:
· What is the current economic environment in which you must operate?
· How is it changing and how do we expect it to change?
2) Reviewing internal conditions ask:
· What are your organization’s competencies? How do they give us competitive advantage?
· What opportunities are before you? Can we convert these into sustained growth and profitability? What are the risks associated with these opportunities and potential courses of action?
Step 3
Look for common themes or patterns of strengths/weaknesses. Compare results to dealer profile. Interpret the results:
· Identify the highest ranking unique strengths. These could serve as key elements for your strategic statement.
· Identify the highest ranking unique weaknesses and determine if you can turn this into at least a relative strength.
· Identify the relative strengths. These are the minimum standards in the market place and must be maintained.
Step 4
Identify activities that when linked will support each other and the higher goal. Competitive advantage is achieved from the way activities fit together and reinforce one another.
Step 5
Create an alignment of the activities with the people and resources necessary to execute the strategy. Every employee understands the strategy and understands their role in making the strategy work.
Effective Strategy Execution
“Strategy without tactics is the long road to victory; tactics without strategy is the noise before defeat.” (Robert Kaplan and David Norton; The Execution Premium Linking Strategy to Operations for Competitive Advantage).
Leadership
No dealership strategy will be effectively executed without strong visionary leadership. It is critical for the dealer to lead the case for change and understand the importance of communicating the vision and strategy to every employee.
· Challenge the dealership with stretch goals that take all employees out of their comfort zone.
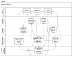
· Lay out for the leadership team, middle management and ultimately all employees, a road map with specific measurement points and achievement dates. This translation is typically takes the form of a strategy map (Figure 1)
Alignment of Operational Activities with Strategic Priorities
· Translating the broad overall vision and strategy, such as “dealer of choice”, into measurable operational terms like “down time” and “cycle time” is essential for department managers to understand and link to business unit objectives. This is referred to as cascading. The translation of departmental objectives is further cascaded to work groups or teams and even further to individual employees. The end result should be consistent focus of resources throughout all levels of the dealership. Cascading provides the means to share measurements at different levels of the dealership and study cause-and-effect relationships toward achieving the common goal.
· Encourage cross-department links. Successful strategy execution requires dealer endorsement for leadership performing cross-functional or cross-organizational duties as well as their normal department responsibilities. Transforming a dealership is a grueling process and requires intensive cooperation among peers. Cooperation has been said to mean “no one gets there, unless everyone gets there”. Traditionally strong departments may have to share resources with an underperforming department, and often they must sacrifice something they value for the good of the dealership. Every member of your leadership team is required to embrace the expectation to take an active role.
· Restrict action agendas to three or four well-articulated, company-wide initiatives, each containing two or three carefully chosen areas of focus with clearly identified outcome measurements. This enables everyone in the organization to make choices of what not to do, thus focusing time, attention and resources on the most important transformation initiatives and resisting the temptation to stray off course.
· Create a formal, continual process with scorecards* for using strategic objectives to set priorities for where operational improvements can have the greatest impact on strategy execution. Regularly schedule strategy only meetings should be held with dealership leadership team to review progress, celebrate accomplishments and identify people and plans that have drifted out of alignment.
*The scorecard puts strategy and vision, not control, at the center. It is much more than just a better performance management system; it can be become the basis for a new strategy management system.
About the Author
Allen Phibbs 1
Director of Academy Programs
Allen Phibbs is Director of Academy Programs for National Automobile Dealers Association. He has over 15 year’s experience working exclusively with commercial dealerships and manufacturers. Prior to becoming Director, Phibbs was a Professional Advisor with KEA Advisors where his work encompassed all facets of dealership operations and business planning. He was an adjunct instructor for ATD Academy (2004 Academy graduate) and has also conducted education workshops for ATD and NTDA Conventions, dealers, manufacturers and associations. Allen is a licensed CPA in Virginia, having practiced Public Accounting with both regional and national CPA firms and held positions as Controller, CFO and Director of Finance.


